改革开放40年来,我国经历了深刻的经济发展模式转变和社会转型,人民生活水平显著提高,6亿人口摆脱了贫困。深化医改是我国社会发展的重大工程,2009年以来,政府卫生投入显著增加,我国基本实现医保制度全覆盖,实现全民基本公共卫生服务均等化,基本药物制度建设初见成效,公立医院改革向纵深发展。当前,我国城乡居民人均寿命达76.7岁,比2010年提高了1.9岁,达到中高收入国家平均水平;儿童和孕产妇死亡率及传染病发病率大幅下降;卫生服务可及性和公平性明显增强。但是随着人口老龄化和流行病趋势的改变,我国医疗卫生服务体系仍面临严峻考验:慢性非传染性疾病井喷式增长,致病风险因素广泛流行,医疗服务供给侧结构性矛盾突出,医疗服务质量和安全监测有待改善。对此,我国积极推进“三医联动”改革,强调医保、医疗与医药的联动改革,促进医药卫生体制改革的整体性、系统性和协调性。本文以问题为导向,分析我国医疗卫生发展面临的挑战,基于国际医疗卫生改革经验,提出“三医联动”促进我国医改的启示。
1 当前我国医疗卫生发展面临的挑战
1.1 慢性病经济负担加重
过去十多年,我国老龄化加速、慢性疾病井喷式增长,例如:高血压病例数增加一倍、糖尿病病例数增加5倍,给家庭和社会带来了沉重负担。问题的关键是慢性病的风险因素几乎没有得到有效控制,吸烟、酗酒、不合理膳食、超重肥胖、缺乏运动以及环境污染带来的健康危害还在持续加重。2017年,我国慢性病直接医疗成本为3.3万亿元,加上间接成本和对资本的积累影响超过当年GDP的10%。据预测,未来20年我国40岁及以上慢性病患者将增加2~3倍,糖尿病将成为患病率最高的疾病,肺癌患者人数可能增长至现在的5倍,77%的健康生命年损失和85%的死亡诱因来自慢性病,慢性病将给个人和社会带来灾难性的影响。
1.2 结构性矛盾与服务质量问题突出
医疗资源配置不合理,基层不稳不强、防治鸿沟加宽。新一轮医改以来,医院床位从339万张增长到612万张,住院率由10%升至18%,住院人数增加了70%。床位增加、住院量上升主要集中在城市或大医院,城市基层和农村由于人才和患者的虹吸,服务数量和质量与城市大医院存在较大差异。以医院、治疗为中心的服务碎片化特征加剧。二三级医院由于激励机制不当,大处方、过度医疗、抗生素滥用和费用不合理增长等问题时有发生,需要通过进一步深化医改、推进健康中国建设来加以解决。
1.3 存在低价值服务风险
过去20年,我国卫生总费用增长了25倍,政府支出增长迅速,财政压力增大。经济发展、生活改善、期望值提高,加上快速老龄化和慢性病增加,患者自付费用不断增加,医疗服务存在低价值风险。如果维持现有服务模式,2035年卫生总费用占GDP比重将由6.2%增长至9%以上,年均增长8.4%。其中60%以上的费用增长来自住院服务。
2 国际医疗卫生改革经验借鉴
当前国际卫生体制改革主要聚焦在三大方面、六大热点。一是支付方:包括体系架构和支付机制。各国支付方改革重点突出筹资来源及其比例、全民覆盖、公平可及、质量安全;通过完善支付机制,协调医疗服务机构的行为和利益,引导患者行为。二是供给方:包括体系架构和激励机制。各国都在不断优化服务体系,构建“防治结合”、“初级卫生保健和专科医疗”相结合的整合型服务体系;通过激励机制,如赋予医疗机构自主权,调动机构和人员积极性。三是监管方:包括体系架构和监督机制。各国探索建立相对独立的监管机构,同步赋予监管的权利和责任;通过完善监管机制,加强对质量安全、医疗行为和费用的监管(见图1)。加强支付方、供给方和监管方三个改革的联动,是国际卫生改革的显著特点。

图1 国际医改:聚焦的核心问题与经验借鉴
2.1 支付方
2.1.1 筹资特点及补偿模式
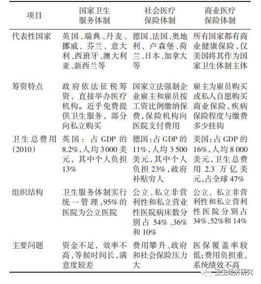
目前,国际上主要有三种卫生体制,即国家卫生服务体制、社会医保体制和商业医保体制,分别对应相应的筹资机制。国家卫生服务体制以英国为主要代表,由政府依法征税筹资,直接举办医疗机构,近乎免费提供医疗卫生服务;主要问题是政府资金不足,医疗服务效率不高,患者等候时间长、满意度较差。社会医保体制以德国为主要代表,国家立法强制企业雇主和雇员按工资比例缴纳保费,保险机构向医院支付费用;主要问题是医疗费用不断攀升,政府和社会保险压力较大。商业医保体制以美国为代表,由雇主为雇员购买或私人自愿购买商业保险,疾病保险程度与缴费多少挂钩;主要问题是医保覆盖率较低,费用负担较重,系统绩效不高(见表1)。

在补偿模式上,国际上主要有两种即财政补偿模式和双重补偿模式(“政府+医保”)。财政补偿模式大多在国家卫生服务体制的国家使用,在一定程度上可以控制医疗费用上涨,财政补偿通常设有上线,医院在预算约束范围内行使使用权,全民覆盖,人人都能以低廉的价格享受到同等质量的服务;医生倾向于提供预防性服务,密切公共服务体系与私人健康服务之间的联系,有利于疾病早期发现和治疗。例如英国,政府承担医院几乎所有开支,服务价格由政府制定,患者免费或少付费用;但是由于缺乏竞争机制,不利于调动医务人员积极性和主动性,不利于提高医疗服务质量,因此未来应增加融资方式,实现政府的购买者和提供者分离,建立正确的激励机制和约束机制,规范医院行为。
双重补偿模式大多在社会医保和商业医保的国家使用,与财政补偿模式相比,医保采用合同方式会促进医院之间的竞争,激励医院改善服务质量。例如德国,公立医院的资本投资来自政府(21%),日常运行依靠医保基金(67%),服务价格由医院协会与医保基金谈判协定。即使市场经济极为发达的美国,公立医院也主要依靠政府及Medicaid、Medicare来维持运行,只有一小部分来自患者自费和商业补偿。当然,双重补偿模式也有问题,一是患者医保费用缴纳与收入相关,其享受医疗服务的公平性和可及性会受到一定影响;二是服务购买和服务提供分离,给系统带来更大的成本。
从国际卫生筹资体制与支付机制改革,我们可以发现:(1)任何国家医疗卫生体制都具有三个基本功能,一是通过有组织的社会努力,为国民提供医疗卫生保健服务,提高其健康水平;二是建立抵御疾病风险的分摊机制,防止国民无钱就医和因病致贫;三是提高国民对医疗卫生服务的满意度。(2)在各国卫生管理体制构建中,强调集中、统一、高效。大多数发达国家和发展中国家普遍采用“三医合署”行政管理体制。通过立法建立综合管理部门,统筹卫生筹资、服务提供和规则监管的职能。(3)在组织管理方式的优化中,支付方和服务提供方的分离是一个发展趋势。国家卫生服务体制的国家虽然采用财政补偿模式,但也积极探索支付方和供给方角色分离;社会保险制度的国家采用双重补偿模式,政府财政和医疗保险发挥各自的作用,功能互补,但购买方要接受资金来源的监督,保证定量产出。
2.1.2 支付机制改革及趋势
支付方除了筹资外,最重要的是如何支付。支付方式是指支付方对供给方提供的服务进行费用补偿(结算)的方式。作为一种激励机制,支付方式影响着卫生服务的公平可及、质量安全和可持续发展。目前国际上的支付机制改革有五大发展趋势:一是支付方式从后付制向以预付制为主的混合式发展;二是支付体制由分散独立支付向集中统一支付发展;三是支付比例由第三方全额支付向患者部分自付发展;四是支付标准通过医疗服务支付方与提供方谈判确定;五是按绩效付费不断发展,成为改善服务的一种支付方式。
目前,国际上医疗卫生服务的支付方式主要有按项目付费、按床日付费、按人头付费、按病种付费和总额预算制。各国最初都是采取按项目付费的支付方式,随之发现供给者不仅可以提高价格,还可以分解服务来诱导需求,即使支付方可以控制支付价格,也很难控制医疗质量和总支出。因此,目前各国达成的共识是尽可能避免按项目付费。国际经验表明,按人头付费是最好的支付机制,一些发达国家在初级卫生保健和处方上使用按人头付费;同时,DRGs被认为是目前副作用最小的机制,许多国家在住院服务上探索DRGs付费方式。
付费方式作为一种激励机制,可以影响供方行为。英国通过支付方式改革,形成医疗卫生系统内部市场,要求医院通过提高服务效率和质量来获取更多的费用补偿,特别是成立政府管理的医院信托机构,由其管理政府拨给医院的费用,形成第三方付费;医院只有改进质量和效率,才能吸引更多的患者,获得更多的收入,以此形成提供方和支付方的制约机制。瑞典采用按人头付费来激励全科医生提供长期、有效的初级保健服务,全科医生70%~90%的薪酬取决于服务的患者人数,以此激励全科医生提高服务质量,吸引、挽留患者,同时避免过度医疗,有效控制医疗费用。
从各国支付机制改革,我们可以发现:(1)服务供给方能否合理、有效提供医疗卫生服务,成为政府财政、医疗保障制度可持续性发展的关键之一。(2)支付方式是一种激励约束机制,可以协调医者的行为和利益,引导患者的行为。国际支付机制改革有四个方向:一是向作业成本支付的机制转变,二是采取绩效措施来改变医方的行为,三是采用共同支付制度来改变患者行为,四是在医疗服务价值链上重新分配风险。(3)按人头付费、DRGs付费成为国际主流,但没有一种支付方式是完美的,各有利弊。各国都在探索如何更好地用支付制度来激励约束服务供给方,没有标准模式可循。支付制度改革的关键是寻求到最适合本国情况、最能解决本国突出问题的支付方式的科学组合,并制定相应的支持、制衡和监管体系。
2.2 供给方
20世纪末,以美国、英国、德国等为代表的发达国家提出整合型服务体系的概念,对卫生服务体系进行重组与整合,减少卫生体系碎片化,满足人群对卫生服务的多样化需求。如日本建立了以社区为基础的老年整合服务体系,整合医疗、护理、预防、康复、生活支援等五大服务;以色列在初级卫生保健的基础上为回到社区及家庭的出院病人提供照顾性服务;古巴实施全面免费医疗,建立以人为本的初级医疗卫生制度,实现家庭医生与社区、社区与医院、预防与治疗的联动。2015年,世界卫生组织发布了“以人为本的一体化服务”(People-Centered and Integrated Health Care ,PCIC)全球战略,提出以人性化、整体化方式,根据个人、家庭及社区需求组织服务,协调各级各类医疗卫生机构将健康促进、疾病预防、治疗服务和临终关怀等各种服务有机整合,提高医疗卫生服务的连续性和协调性。支付制度和激励机制是整合型医疗服务体系形成和运作的关键,一些发达国家已在理顺购买服务和供方支付的激励机制上积累了一定的经验,针对特定年龄(如老年人)和特定疾病(如慢性病)管理实现整合型服务,并利用信息系统来追踪、监测、反馈健康的结果,取得了明显的效果。
美国:价值医疗兴起与责任医疗组织。“价值医学”是美国哈佛大学教授迈克尔·波特首次提出的。对价值的定义是“单位医疗成本能够达到的医疗结果”,其中健康水平是最重要的结果指标。构建价值医疗体系必须整合和联动支付方和供给方。为此,责任医疗组织应运而生。责任医疗组织改革传统的“按项目付费”,在组织内部将预防、保健、医疗康复等所有相关费用按人头打包付费,医院获得打包付费后再对家庭医生、康复医生、专科医生以及长期护理机构进行支付,节省的资金可以在组织内分配。在这种支付方式下,医院、专科医生、家庭医生、康复医生等形成一个集成的医疗组织,整合了医疗服务资源。
英国:整合医疗机构形成“整合医疗网络(ICN)”。整合医疗网络提供更加协调的社区转诊服务和以临床为导向的综合服务,打破了长期的健康促进、疾病预防和诊断治疗的组织界限,将服务人口健康绩效与财务问责有机结合。
德国:医保支付方式对整合型服务提供激励。医保基金支持慢性病管理计划,加强慢性病初级治疗与专科治疗、门诊治疗与住院治疗之间的协作,加强对慢性病患者的早期健康干预,降低医疗成本。在慢性病管理计划中,医疗机构多覆盖一个或多管理一个慢性病参保人员,可以从医保基金中获得180欧元的补助,进而使慢性病医疗费用明显下降,例如二型糖尿病患者每年每人可以减少13%的医疗费用。
从各国供给方及其激励机制改革,我们可以发现:(1)以人为本的整合型卫生服务体系是“价值医学”的基础,日益成为世界各国改革的重点和目标追求。(2)整合型卫生服务是以目标为导向,将分别提供健康促进、疾病预防、治疗康复、临终关怀等各类服务机构和人员进行有机整合,实现防治结合、上下结合、全专结合、公私结合,医疗质量持续改进。(3)支付制度和激励机制是整合型服务体系形成和运作的关键。一些发达国家已经在理顺购买服务和供方支付的激励机制上积累一定经验。一些国家针对特定年龄、特定疾病实施整合型服务,并利用IT追踪、监测和反馈健康结果,取得明显进展。
2.3 监管方
世界各国加强规制监管的目的十分明确。一是实现政府目标,确保医疗卫生制度公平可及,维护民众健康权益;二是实现管理机制,确保医疗卫生产品和服务质量安全效率。规制监管的作用:矫正和弥补市场失灵,调控准入和市场价格;确保供给方诚实和公开,打击欺诈行为, 保护医患双方的责权利。
医疗卫生领域的规制监管主要包含六个方面:一是对患者可及性的规制监管,通过守门人制度、医保共付机制、全科医生制度、处方规定和税收政策等手段实现;二是对支付者的规制监管,通过确定契约规则、服务价格、支付方式以及私人保险公司的资本投资模式等实现;三是对质量和效果的规制监管,通过评估临床干预的成本效果、培训专业人员、评审卫生服务提供者等方式实现;四是对医疗机构的规制监管,包括医院资本借贷监管,理顺医院、初级卫生保健和护理院之间的关系;五是对医生行为的规制监管,包括设定薪酬和补偿水平、执照规定、建立医疗事故保险覆盖机制等;六是对药品器械的监管,包括非专利药替代、制定参考价格、实行利润控制、一揽子定价、制定正面负面作用清单等。
经验表明,除了合理的支付机制、激励机制外,有效的规制监管体系对提升服务供给方的质量和绩效十分关键。美国、英国、德国等发达国家均建立了不同类型的规制监管体系,解决影响支付方和提供方之间最优互动的市场失灵情况,确保最优的职责范围,从而干预并实施结果机制,促进服务提供方在支付方式和监管部门设定的原则范围内,实现组织利益的最大化(见表2,略)。
在药品监管方面,一些发达国家将药品属性定为医疗服务性质,并非商品,将其列入规制监管范畴。药品从上市、制定市场价,到使用、制定医保补偿价格,都有十分严格的管理程序,采用经济学评价或参考欧洲、美国定价策略制定价格。发达国家对处方药的管理尤其严格,在药店购买需要药剂师开具处方;重视药品经销商管理,如法国对药品提供、储存量、交货时间和利润率都有明确规定。同时,药品购买和处方开具的过程是分开的,一般由医生开出处方,患者到药店取药。例如,德国84%的药品支出是在社区药店,以切断医生和药品利益的关系。在大多数发达国家,患者取药只需付固定额度或固定比例的小部分费用,剩余的由国家卫生基金持有者、社会保险基金直接补偿。
3 三医联动促进我国医改的政策启示
3.1 三医联动:目的是完善医疗卫生体制的整体性、系统性和协调性
医疗卫生体制如何组织医疗服务提供方、支付方和监管方之间的联动,达到促进国民健康的目的,是非常重要的课题。卫生筹资是保障国民健康公平可及的关键,适宜的支付方式可以激励供给方的积极性,共同控制医疗费用,保障医疗质量安全。供给方改革突出以人为本的整合型医疗服务体系建设,旨在发挥初级卫生保健和全科医生“守门人”的作用,做到防治结合、上下联动、关口前移、重心下沉,促进医疗资源在社区和医院之间的合理配置,提高医疗服务效率。规制监管是实现政府目标和保障公民健康权益的重要工具,确保供给方提供产品和服务的质量安全和绩效,矫正市场失灵,维护医护关系,也是监督和促进三医联动的有力工具。
3.2 三个机制:支付机制、激励机制和监管机制建设是深化医改的核心
3.2.1 支付方:理顺服务购买与供方支付的激励机制
目前我国支付激励面临三大挑战:一是不合理的供方激励,如财政补助少、劳务价格低,诊断检查定价高于成本等;二是公立医院资本密集型投资的负向激励,靠高新技术、固定资产投资获得利润;三是对需方的负向激励,如报销比例不足于实施分级医疗。
因此,要从四个方面加快改革:一是改革支付方式,从按项目付费转向按人头、病种付费以及DRGs和总额预算付费;二是建立统一的支付激励机制,保证同一服务体系内部和不同体系之间实现支付制度纵向和横向的一致性,增强支付制度对期望服务行为改变的激励作用;三是调整激励机制,扭转各级医疗机构不合理的服务利用,确定各级医疗机构定位和适宜提供的服务清单,重新评估各级医疗机构的报销补偿政策,强化各级医疗机构职责范围的服务能力,并制定宣传策略,告知患者;四是在整合的基础上增强医保管理机构的能力,使其成为医疗服务的战略购买者。
3.2.2 供给方:根据PCIC模式打造分级诊疗服务提供体系
医疗卫生体制要持续发展,必须改变目前以医院和治疗为中心、不具成本效益的服务提供体系。一是建立基层首诊制,增强基层服务能力,使患者在基层就能得到连续、协调的服务。二是建立跨学科的团队,由不同专业的临床和相关人员组成没有级别的团队,提供一体化综合服务。三是纵向整合,重新定义不同层级机构之间的职能及其关系,促进不同层级医疗机构之间的沟通协调,为患者提供连续性服务。四是横向整合,旨在提供更加全面、完整的预防、保健、治疗、康复和临终关怀服务,由一线医疗机构进行协调。五是通过现代信息技术,提供转诊或临床监督服务。
3.2.3 监管方:健全监管机制,提高医疗服务质量安全
国务院《关于改革完善医疗卫生行业综合监管制度的指导意见》指出,要明确监管主体和责任、加强全过程监管、创新监管机制、加强综合监管制度建设。在公共卫生领域,制定相关法律法规和制度,确保政府投入的有效性,促进疾病预防和健康促进公共设施的运行效率,保证国民健康水平持续提高。在医疗服务领域,通过制定人员和机构的准入与退出标准、建立健全安全质量标准化与质量监督体系、公共服务采购质量控制和供应商管理等手段,加强对医疗服务安全性和公平性、医疗费用合理性的监管。同时,确保医疗服务市场有序运行,矫正市场失灵,遵守环保制度,保证公立医院的绿色无害可持续发展(见表3,略)。
在药品领域的规制监管方面,组织制定城乡统一的药品、医用耗材、医疗服务项目、医疗服务设施等收费政策、医保目录和支付标准,建立动态调整机制,制定医保目录准入谈判规则并组织实施,形成市场主导的社会医药服务价格机制,建立价格信息监测和发布制度;建立健全医疗保障信用评价体系和信息披露制度,监督管理纳入医保范围内的医疗服务行为和医疗费用,依法查处医疗保障领域违法违规行为。
3.3 实践探索:及时总结和抽象地方三医联动的经验
研究发现,福建省三明市“三医联动”的做法值得借鉴。三明市建立起“政府主导、部门参与、医院配合、社会监督”的工作机制,提出了坚持“三个依靠”、促进“三个回归”的改革原则。“三个依靠”:公立医疗机构的硬件投入依靠政府,软件和日常管理依靠医院自身,降低医疗成本和提高运行效率依靠体制机制创新。“三个回归”:公立医院回归公益性质,医生回归看病角色,药品回归治病功能。市政府出台十一项创新制度,推动三医联动,尤其是在公立医院收入分配机制、补偿机制、药品招标采购、医院管理、绩效考核、医疗资源配置等下足功夫,在全国率先实现院长、医师技师年薪制、重点药品监控,遏制药品浪费;同时,整合医保基金管理机构,新农合全市统筹,取得良好效果。对于药品监管,一是规范药品耗材采购机制,降低采购价格,二是实施重点药品监控机制,遏制商业贿赂;三是规范医疗行为,抑制过度医疗,取得良好效果。
作者:饶克勤,中国卫生经济学会会长。
